
课程介绍:
这套课程专为想在抖音做同城生意的商家打造,尤其是餐饮老板。课程分为四大模块,带你系统打通抖音获客全流程:从零起步做好短视频内容、搭建高转化直播间、掌握精准投流技巧,再到将公域流量沉淀为私域资产。不讲复杂理论,只教一看就懂、学了就能用的实战方法,帮你把抖音真正变成持续赚钱的引流工具。
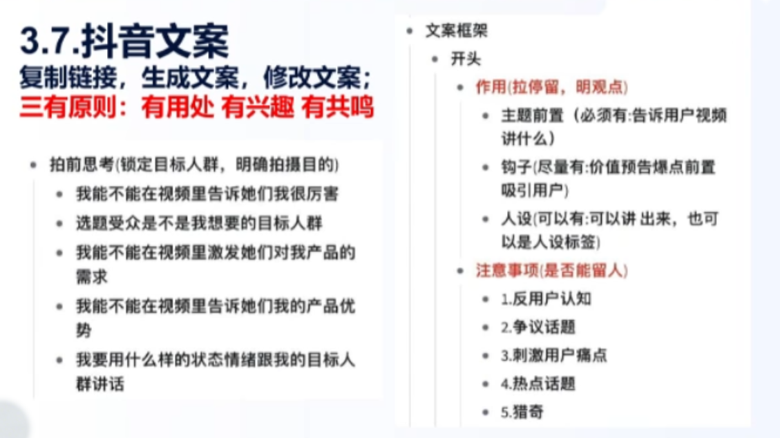
视频截图:

课程目录:
01.抖音的重要性.mp4 02.为什么要找对标.mp4 03.什么是合格的对标账号.mp4 04.找对标的具体方法.mp4 05.爆款视频结构分析.mp4 06.短视频文案框架(上).mp4 07.短视频文案框架(下).mp4 08.如何使用AI优化文案.mp4 09.短视频三大类型.mp4 10.如何做账号搭建.mp4 11.如何拍摄剪辑视频.mp4 12.发布后数据不好如何优化.mp4 13.起号常见误区.mp4 14.一般常见问题与执行动作加结尾.mp4 15.直播需要的设备及账号定位.mp4 16.直播间场景拆解与搭建.mp4 17.直播间账号搭建及账号检测与养号.mp4 18.直播间名词解释及底层逻辑.mp4 19.餐饮直播间话术.mp4 20.团购组品技巧直播间拆解方法与违规话术.mp4 21.直播常用的三大工具及直播间维护.mp4 22.直播复盘及常见问题.mp4 23.投流的目的及什么视频需要投流.mp4 24.什么是效果好的营销视频蓝V和非蓝V的区别.mp4 25.如何在抖音卖团购.mp4 26.做同城卖团购改如何投流.mp4 27.抖音招商收学员如何投流.mp4 28.投流数据登记及执行动作.mp4 29.私域的概述公域如何引流到私域.mp4 30.私域如何养号.mp4 31.私域五件套打造.mp4 32.微信标签应用及私域触达方法.mp4 33.私域日常工作细化.mp4
.erphpdown-box, .erphpdown-box + .article-custom-metas{display:block;}
资源下载
下载价格22 金币 VIP免费
立即下载
如有发现链接失效,请联系站长
课程下载:
感谢您的来访,获取更多精彩文章请收藏本站。

















